Instance Verification Kit (IVK)
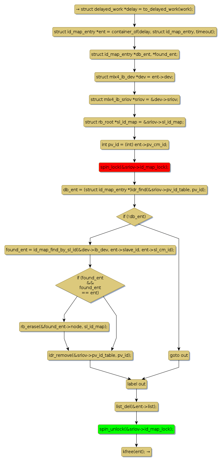
spin lock @ [5223+31+/linux-3.19-rc1/drivers/infiniband/hw/mlx4/cm.c]
Instance Signature: id_map_lock
|
The Matching Pair Graph:
|
|
Function Name
|
Control Flow Graph (CFG)
|
Events Flow Graph (EFG)
|
Source Correspondence
|
|
id_map_ent_timeout
|
|
|
[4837+18+/linux-3.19-rc1/drivers/infiniband/hw/mlx4/cm.c]
|